POUR VOUS AIDER DANS VOTRE PRÉPARATION, DES KITS PRÊT À MONTER SONT DISPONIBLES

Circuit de contrôle ventilateurs

 

Le système de contrôle des ventilateurs du radiateur moteur doit impérativement être vérifié et remis en état si besoin.
De plus, dans le cas d'un moteur essence (TU ou XU) généralement équipé d'origine d'un seul ventilateur, le rajout d'un deuxieme entraine obligatoirement la modification du circuit électrique car sous-dimensionné.
Tout comme il nécessaire de changer le thermocontact du radiateur si la valeur du thermostat (calorstat) est abaissé afin de stabiliser la régulation de température.

Pour rappel, suivant le millésime et/ou motorisation, il y a plusieurs seuils de régulation de température, voir Prép'Tech/circuit de refroidissement.

Position thermocontact Régulation
(Thermostat)
Petite vitesse
(déclenchement/coupure)
Grande vitesse
(déclenchement/coupure)
Sortie de radiateur thermocontact radiateur 205 sonde sortie radiateur 205 82°C 84°/79° 88°/83°
89°C 87°/83° 92°/88°
emplacement thermocontact 205 Entrée de radiateur sonde entrée radiateur 205 82°C 93°/88° 97°/92°C
89°C 97°/92° 101°/96°C
- Valeurs préconisations constructeur moteur esssence - Plus d'explications, voir Prép'Tech/circuit de refroidissement.

 

Les valeurs sont indiqués sur le thermocontact (en face arrière ou sur un pan de l'écrou).

Dans cet exemple :
Valeurs de déclenchement pour régulation à 88°C, sonde thermocontact placée en entrée de radiateur.
  •  Petite vitesse : 97°/92°
  •  Grande vitesse : 101°/96°

sonde radiateur 205 rallye

Attention, suivant le millésime de la 205, les prises de faisceau peuvent être différentes.
Pour vous aider, un kit est dispo, voir Prép'Kits/kit n°7.
prise sonde radiateur 205
prise thermocontact 205 branchement thermocontact

 


Circuits d'origines

 

Les circuits d'origines des 205 comportent un ou deux ventilateurs:
  •  1 ventilateur : moteur essence.
  •  2 ventilateurs : moteur diesel ou moteur essence disposant d'option(s).

Sur les premières versions de 205, le circuit est intégré au faisceau de la voiture et ne peut pas être remplacé facilement.
Sur les plus récentes, les faisceaux sont distincts et il est possible de changer de circuit facilement sans aucune modification du faisceau logement moteur.

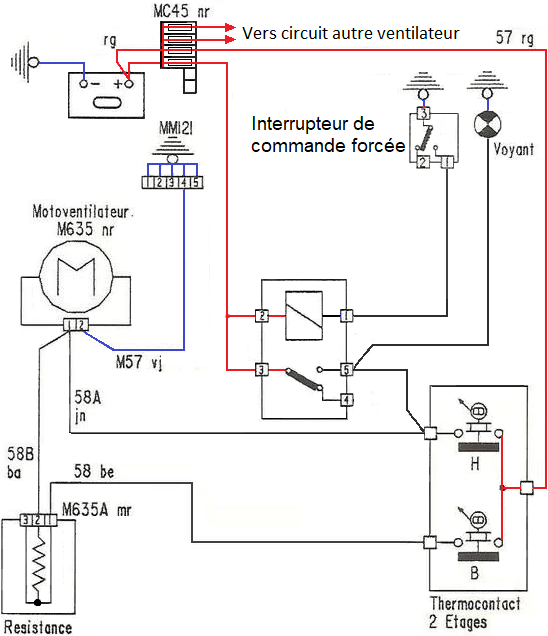
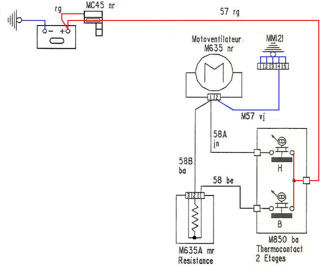
Circuit 1 ventilateur
Ventilateur OFF
Petite vitesse
Grande vitesse
Ventilateur OFF:
Ventilateur non-alimenté.
surchauffe moteur 205
   Note: La couleur et les numéros de fils peuvent changer suivant le millésime.

resistance ventilateur

← Sur les premiers modèles de 205, la resistance est située sur l'aile gauche

Sur les versions plus récentes, la résistance est fixée sur le radiateur →

resistance 205
resistance radiateur 205 ← la prise de la résistance ne possède pas de détrompeur,
    elle peut être branchée indifféremment dans les 2 sens.
    Valeur : environ 1ohm (entre 1&2 ou 3&2).

Circuit 2 ventilateurs
Ventilateurs OFF
Petite vitesse
Grande vitesse
Ventilateurs OFF :
Ventilateurs non-alimentés.
circuit ventilateur 205
   Note: La couleur et les numéros de fils peuvent changer suivant le millésime.

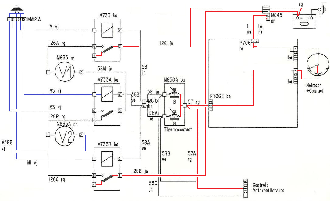
relais ventilateur 205 diesel

← La chaine des relais de commande se situe dans un boitier fixé dans le logement moteur.
     Ce boitier relais est toujours présent si le radiateur dispose de deux ventilateurs d'origines (diesel ou
     essence avec certaines options).

Note : les dernieres 205 Rallye, bien qu'équipée d'un seul ventilateur, possède ce boitier mais avec deux relais pour la surveillance de la température logement moteur, voir particularité 205 Rallye.

 


Modification des circuits

Bien que, théoriquement, non-nécessaire si les circuits de commande automatiques sont de qualité et fiables, il est préférable de rajouter une marche forcée des ventilateurs à l'aide d'(un) interrupteur(s) afin de les contrôler manuellement (mode secours ou abaissement de température avant passage difficile). De plus, cette modification est généralement demandée par la plupart des organisateurs de raids.
Il n'est pas nécessaire de rajouter une commande manuelle sur la petite vitesse du(des) ventilateur(s) dans la mesure où la marche forcée sera utilisée en urgence afin d'abaisser la température rapidement ou en secours.

Les chocs dans le sable peuvent faire taper les pales du (des) ventilateur(s) sur son support au point de les casser si la ventilation est en fonctionnement.
Avant un passage difficile, prenez le temps de vous arrêter afin de faire baisser la température du moteur au maximum par la marche forcée de la ventilation. Ceci évitera le déclenchement automatique des ventilateurs lors du passage de la difficulté, et donc limitera le risque de casses de pales.

Note: Sauf sur les toutes premières générations de 205, les circuits électriques 1 ou 2 ventilateurs sont parfaitement interchangeables car liés au type de motorisation et/ou option. Ils sont complément dissociés des autres faisceaux.

-Si montage d'origine avec un ventilateur :
Il convient de rajouter un deuxième ventilateur ainsi qu'une marche forcée. Cependant, il ne faut surtout pas simplement brancher le deuxième ventilateur en parallèle au premier car le thermocontact n'est pas prévu pour supporter la hausse de courant. De plus, le fusible ne serait pas adapté.

Ne pas rajouter un second ventilateur en parallèle à celui d'origine.
La resistance ainsi que le thermocontact ne supporteraient pas l'intensité de deux ventilateurs :
résistance 205 brulée
Résitance fondue
prise thermocontact radiateur 205
Prise thermocontact brulée
sonde radiateur 205
Thermocontact brulée
thermocontact radiateur peugeot
Thermocontact brulée

Il suffit de rajouter un circuit identique à l'origine en se servant des deux emplacements de sonde thermocontact sur le radiateur (entrée et sortie). L'ajout de la marche forcée devra se faire par des relais.

Il y a plusieurs possibilités d'effectuer la modification mais, dans tous les cas, il est nécessaire que la commande de l'interrupteur se fasse via un relais. Ceci est aussi valable même si l'interrupteur peut supporter de fortes intensités afin de limiter la longueur de câblage de forte section jusque dans l'habitacle et il sera toujours plus judicieux de commander le relais par la masse afin de ne pas à tirer un 12V spécifique à cette fonction

commande ventilateur 205
  •  Avantages:
     La panne d'un circuit de ventilation n'affecte pas le deuxième qui reste fonctionnel.
     Fonctionnement fiable et simple (facilité de recherche de panne).
     L'éclairage du voyant est lié à la tension reçu par le ventilateur.
  •  Inconvénient:
     Nécessite de modifier le circuit électrique.
interrupteur 12V interrupteur monopolaire
interrupteur unipolaire

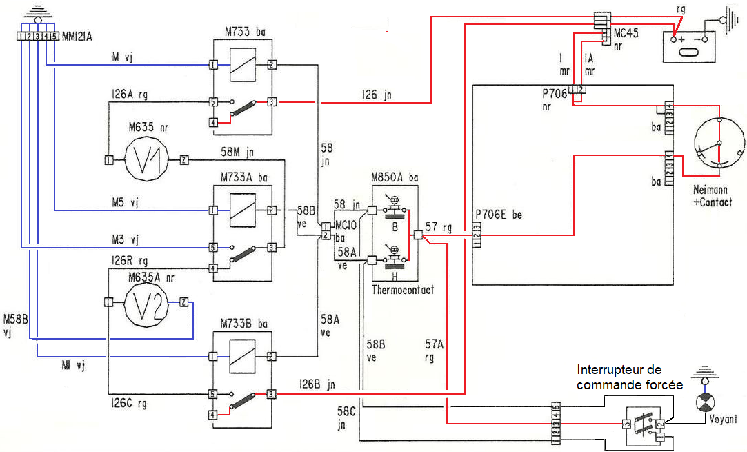
Exemple de modification
Interupteur OFF
Interupteur ON
Mode automatique :
Ventilateur commandé par thermocontact.
Dans cet exemple, il est de nécessaire de créer deux circuits distincs identiques pour chaque ventilateur.

Les prises d'alimentation électriques peuvent être faites au niveau du boitier MC45 disposant de sorties à fusibles (30A).
boitier fusible mc45


Le thermocontact du circuit gauche se place sur l'entrée de radiateur.
Le thermocontact du circuit droit se place sur la sortie de radiateur.
thermocontact ventilateur 205 thermocontact radiateur 205
Veillez à respecter les seuils de déclenchement des thermocontacts pour conserver une cohérence dans le contrôle automatique.

controle ventilateur 205
Le montage d'un voyant de contrôle en sortie de relais permet de vérifier la mise en marche du ventilateur en manuel, ainsi qu'en automatique par déclenchement du thermocontact. L'allumage sera alors moins important en petite vitesse et pleine intensité lumineuse en grande vitesse.
De plus, la rotation du ventilateur, grâce au vent relatif, fera allumer le voyant progressivement en fonction de la vitesse de la voiture permettant de vérifier l'état du circuit en temps réel sur route rapide.

relais ventilateur 205 diesel

← Une prise de dérivation peut être présente en parallèle au thermocontact de contrôle des ventilateurs.
     Elle peut être utilisée pour brancher les voyants mais en aucun cas servir pour alimenter directement les
     ventilateurs en raison des fils de trop faible section.



-Si montage d'origine avec deux ventilateurs :
Le rajout d'une marche forcée est très aisé puisqu'il suffit de connecter un interrupteur double étage (appelé interrupteur bipolaire) sur la prise déportée au thermocontact de contrôle des relais des motoventilateurs.

  •  Avantages:
     Modification aisée sans gros travaux de cablage.
     La marche forcée permêt de vérifier la chaine des relais de commande.
  •  Inconvénients:
     La panne d'un ventilateur fera perdre, au moins, la petite vitesse (voir l'ensemble des ventilateurs).
     L'éclairage du voyant n'est pas le reflet de la tension reçu par le(s) ventilateur(s).
interrupteur bipolaire 12V interrupteur ventilateur
interrupteur bipolaire

Exemple de modification
Interupteur OFF
Interupteur ON
Mode Automatique :
Ventilateurs commandés par thermocontact.
circuit ventilateur 205 diesel
Bien que parfaitement fonctionnel, ce circuit manque de redondance. Un défaut d'un des élèments pourrait faire perdre la petite vitesse ou la totalité du système aussi bien en mode automatique qu'en mode manuel. Deux circuits distincts sont à privilégier afin de minimiser le risque de panne totale.
Cependant, dans le cadre d'un raid sans contraintes importantes, cette modification est suffisante à la condition de vérifier/nettoyer toutes les connexions de puissance.
Bien qu'inutile en raid, il est possible de contrôler facilement la petite vitesse du groupe motopropulseur en plaçant deux interrupteurs en série. Ceci peut être une solution intéressante
si vous souhaitez vérifier le fonctionnement de la boucle de relais au départ de l'étape.
interrupteur ventilateurs 205

relais ventilateur 205 diesel

← Une prise de dérivation peut être présente en paralléle au thermocontact de contrôle des ventilateurs.
     Dans le cas d'un faisceau disposant de relais, il est possible de l'utiliser comme indiqué dans le schéma ci-
     dessus.


Il est toujours pertinent de conserver une redondance dans les systèmes essentiels. C'est à dire que la panne d'un élément ne doit pas engendrer la perte intégrale de la fonction. Par exemple, dans le cas d'un ventilateur en court-circuit, le second doit rester fonctionnel.
Ainsi, il est judicieux de créer deux circuits électriques distincts composés chacun d'un ventilateur commandé par sa propre sonde, ainsi qu'une alimentation électrique différente entre les deux circuits.

 


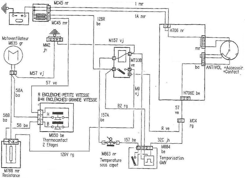
Particularité 205 Rallye AM90

Les dernières 205 Rallye disposent d'une sonde de température située dans le logement moteur, au dessus des carburateurs, permettant de déclencher le ventilateur de radiateur en petite vitesse. Ceci afin de prevenir d'un éventuel Vapor Lock des carburateurs en cas de température excessive.

Principe :
• Contact ON :
-Déclenchement en petite vitesse du ventilateur radiateur lorsque la température logement moteur mesurée >60°C.
-Coupure du ventilateur lorsque la température logement moteur mesurée <50°C.
• Contact OFF :
- Le relais temporisé conserve la surveillance du logement moteur pendant 12mn suivant le même principe que contact ON.

Note : Ce système était proposé par Peugeot sous la forme d'un kit à installer puis de série sur les dernières 205 Rallye.

relais logement moteur 205 rallye M884 →
(Relais temporisé)
relais temporisé 205 rallye ← M157
(Relais simple)
M863 →
(Thermocontact)
sonde température 205 rallye

 


Indicateur d'état de fonctionnement

Le déclenchement des ventilateurs reste un bon indicateur du comportement moteur général du moteur.
De plus, la surveillance permet de vérifier la cohérence de fonctionnement du groupe motoventilateur en fonction de l'indication de température du liquide de refroidissement permettant de déceler une panne à venir.
Par exemple, si la température moteur augmente excessivement sans déclenchement des ventilateurs, il est temps d'allumer en urgence la ventilation du radiateur d'habitacle avant la panne tragique avant de chercher la raison du problème. Voir ci-dessous.

Plutôt que des voyants traditionnels, il est préférable de monter des diodes électroluminescentes qui ne possèdent que des avantages:
  •  Faible consommateur de courant.
  •  Ne chauffent pas.
  •  Nombreuses couleurs disponibles sans besoin d'un cache.
  •  Très fiables aux chocs et durée de vie illimitée en comparaison de celle de la voiture.
  •  Faible encombrement et facile à placer.
  •  Étanche.

Afin de les alimenter par le réseau de bord voiture (environ 12V), il est nécessaire de mettre une résistance en série sinon elle sera détruite.
Dans le cas d'une voiture, une résistance de 1kohms est la valeur résistive qui convient dans la plupart des cas.

Indicateur LED voiture voyant led resistance Led Voiture
Couleur noir brun rouge or
Code 1 0 x100 5%
Valeur 1000 ohms  , soit 1kohms  (+-50ohms)

Attention, une LED est polarisée, attention à son sens de branchement: la cathode (K, repérée par la patte la MOINS longue) vers la masse.

Dans ces exemples ci-dessous, les circuits de ventilateurs gauche et droit sont distincts et chaque Led indique:
  •  Jaune: Fonctionnement petite vitesse (automatique et manuel).
  •  Rouge: Fonctionnement grand vitesse (automatique et manuel).
  •  Verte: État du fusible d'alimentation du circuit.
Indicateur ventilateur 205 Indication 205 raid Indication 205 raid
Indication 205 raid
Photos d'illustration: 205 GTi Pro Raids / 205 Trophée
Note: Les Leds rouges et vertes s'éclairent progressivement suivant la vitesse de la voiture de par la rotation des ventilateurs engendrée par le vent relatif.
          Elle(s) s'allume(nt) en pleine intensité lumineuse lorsque le(s) ventilateur(s) est en fonctionnement réel.

 


Radiateur d'habitacle

Le radiateur d'habitacle est alimenté en permanence par le circuit de refroidissement moteur.
De ce fait, il peut aussi servir à évacuer les calories du liquide à tout moment et donc aider à baisser la température moteur en secours.

En cas d'augmentation alarmante de la température moteur, la sélection sur plein chaud de la commande de chauffage habitacle aidera à baisser rapidement la température du moteur. A l'inverse, couper le moteur brutalement n'est pas forcément la meilleure des solutions lors d'une surchauffe car l'évacuation des calories ne se faisant plus suffisamment, la chaleur de l'huile peut remonter au point de détériorer le joint de culasse même à l'arrêt.
Cependant, le bouton de sélection n'est pas toujours très fonctionnel, avec parfois des faux contacts du à l'usure, et le ventilateur d'habitacle n'est pas toujours à pleine puissance.
Il est judicieux d'installer une commande par interrupteur pour assurer la mise en marche rapide du ventilateur d'habitacle à pleine puissance.

La modification est aisée et ne demande que le rajout d'un simple interrupteur sur la commande qui confirmera la demande de pleine ventilation.

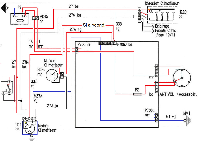
Schéma climatiseur
Interupteur OFF
Interupteur ON
Mode normal :
Ventilateur commandé par sélecteur.
Module climatiseur


Transistor de puissance interne

Type: PNP
Référence:
  • Motorola T1829-1
ou
  •  BDX66
ou
  •  MJ11015

Branchement

Borne 1: Emetteur
Borne 2: Collecteur (relié au chassis)
Borne 5: Base
transistor climatisateur
transistor climatiseur 205
   Note: La couleur et les numéros de fils peuvent changer suivant le millésime.

module climatiseur 205 module climatiseur 205

← Le module climatiseur se situe sour la console centrale, sauf pour les toutes
     premières versions où il se trouve proche de la batterie.

commande climatiseur 205
Exemple d'intégration du bouton de commande ventilateur d'habitacle

Platine de rheostat H220
h220 platine rheostat 205 climatiseur 205
Schéma simplifié, la vitesse du ventilateur est progressive et non pas par seuil (même principe que la plage résistive d'un débitmètre LE2-Jetronic).

Principe de contrôle du ventilateur par le transistor de puissance:
transistor pulseur

Le transistor PNP est au repos (ventilateur arrêté) lorsque la Base est au plus près de la tension de l'Émetteur (vers 12V).
Plus la tension au niveau de la Base est abaissée par le rhéostat qui la rapproche de la masse (0V), plus le courant passera entre l'Émetteur et le Collecteur augmentant la vitesse du moteur de ventilateur.

transistor pulseur Interrupteur de marche forcée :
En reliant les bornes 4 et 5 du Module climatiseur, la tension au niveau de la Base du transistor est la plus faible possible.
Ou
En reliant les bornes 4 et 5 du Rheostat climatiseur, la tension au niveau de la Base du transistor est la plus faible possible.



En cas de surchauffe moteur anormale
En urgence, pensez à :
  •  Sélectionner plein chauffage pour ventiler le radiateur d’habitacle.
  •  Placer l’interrupteur de surpassement sur ON pour confirmer pleine puissance du ventilateur d’habitacle.
  •  Se mettre en slip car la température va monter sévèrement dans le poste de pilotage.

JiCéLDé, la préparation est un art, libérez votre esprit...